Propeller not working
BarryFaux
Posts: 16
i just bought a 40 pin dip propellor built the circuit from the serial contector to the chip as per the schematic in the manual. i have a usb to serial cable so im using the serial schematic in the manual. ive checked triple checked all my connections, now it recognises the chip and says all is good but i cant get any response from any of the i/o pins. i bought 2 of the 40 pins and tried them both but nothing. anybody have anything i can do to try and solve this? thanx and whats the difference between prop1 and 2?

Comments
Have you verified that the correct power is coming out of both regulators? It's basically a process of elimination. As the others have alluded to, pics and code would let others help out.
re: pc to bs2 serial circuit.
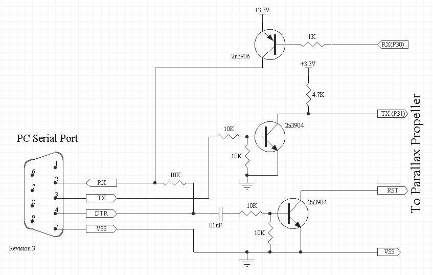
Do you have a link for that schematic?
This is the serial schematic for the propeller chip?
http://forums.parallax.com/discussion/download/41153
does this mean that you are using the Propeller Tool's "Identify Hardware..." function and getting a message like "Propeller chip version 1 found on COM6."? If not, what do you you see when you attempt to identify the hardware?
* What kind of LED are you using? What are the voltage and current requirements?
* How is the LED connected to the Propeller?
* Are you using a series resistor?
* Do you have the LED's polarity correct?
* Have you verified that the LED can be manually lit? In other words, if you connect it directly to the 3.3V supply, does it light up?
Where does BS2 come into play? Which help page are you using?
You need to take the time to post some photos, schematics, and code (plus describe what you are using - Windows/Linux/Mac, PropTool/SimpleIDE/PropellerIDE/bst/homespun/GCC, etc).
Otherwise we are just guessing.