$3.99 Metal Gear Servos
9/23 Edit: Changed title from $4.58 Servos to $3.99 Servos due to price drop, same servo from same seller
I used two in a project and they worked fine, sturdy and gobs of torque: http://www.ebay.com/itm/201606181242. Can't vouch for long term reliability, but I ordered several more for non mission critical apps. It's a tenth of the price of a MG servo at a hobby shop. The sticker says MG996, but before you order you should read this sad review of the MG995 servo: http://www.rcmodelreviews.com/mg995review.shtml
Anybody else here a gamblin' man?
I used two in a project and they worked fine, sturdy and gobs of torque: http://www.ebay.com/itm/201606181242. Can't vouch for long term reliability, but I ordered several more for non mission critical apps. It's a tenth of the price of a MG servo at a hobby shop. The sticker says MG996, but before you order you should read this sad review of the MG995 servo: http://www.rcmodelreviews.com/mg995review.shtml
Anybody else here a gamblin' man?


Comments
https://www.pololu.com/product/1057
There are some additional photos in this post.
I had originally hoped to use these servos in my hexapod but the servos got very hot with mild use and I have yet to find an application suitable for these pieces of junk servos.
IMO, it's worth the extra cost to get servos from HobbyKing. I'm using their HXT12K servo in my hexapod and I think they work great.
Did the "MG596" servos you purchased get hot with use?
I gutted one marked MG995 last night, yeah the world's worst servo. I needed a strong gearmotor (can't say why but I'm having a ball and getting paid well) so I just plucked out the gizzards. Easy disassembly, and this one (they vary) was 100% metal gears with ball bearings. Pot pushed right out, it wasn't needed to support the output shaft, and the mechanical stop was a small steel pin that pulled easily out of the big brass output gear. Easy peezy.
For $4, it would be hard to find a stronger or smaller gearmotor. But as Duane showed, innards vary, even between servos with the same number, so caveat servus emptor!
@erco
Howdy,
I have 4 of mg996 tried them on a wx p1 board. The board works as the Parallax servos are operational.
The mg996 does not.
Any ideas would be appreciated.
Thanks
Martin
Hi Martin,
Do the servos work with a servo tester? You should have one of those around to test any weird ones.
Jeff
@"Jeff Haas"
Unfortunately I do not have a servo tester. Just using the wx board. Internet talks about the Arduino having 5 v signal. Could the 3.3 from the prop be a problem?
Tried three of these and the same. A momentary movement then nothing. They are supposed to be continuous rotation.
Any tricks?
Thanks for the assist.
Martin
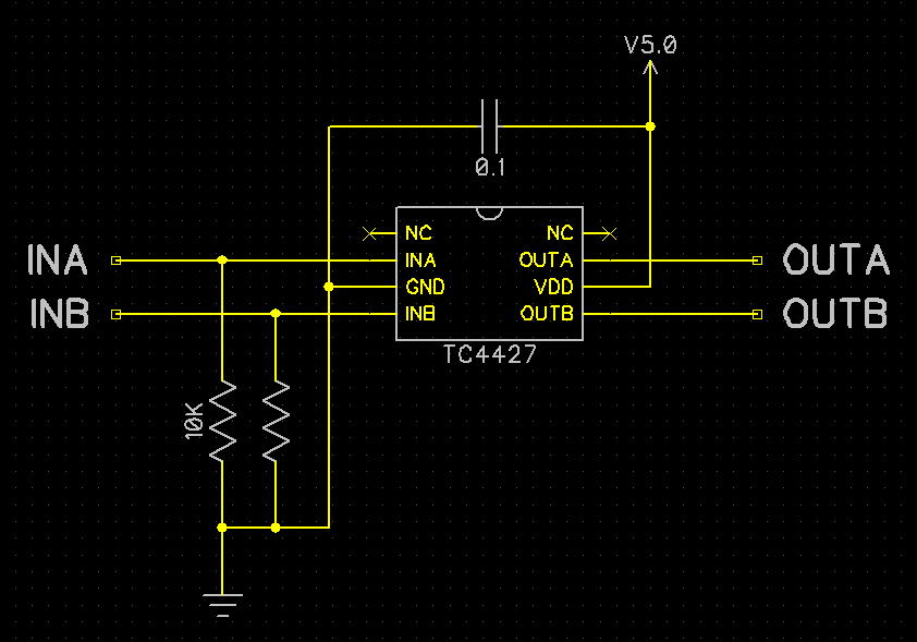
I use the TC4427 to drive servos and other 5v signals (e.g., pixels). The TC4427 has a stiff output (and can sink/source up to 1A), so it's good over long cables.
Servos draw a lot of power when they start moving. Make sure your 5V supply can deal with that. Your board may be resetting.
I checked the voltage on the wx servo connections. 5 vdc and a signal around 3.3 on my O scope.
@"Jeff Haas"
@"Beau Schwabe"
Howdy guys.
I just received three mg995r servos from digikey.
Tried one on a wx board in the servo slot no go.
Datasheet shows 4.8 to 7.2 vdc "power and signal".
Compared the Parallax high speed servo:
https://www.parallax.com/package/high-speed-continuous-rotation-servo-guide/?wpdmdl=3889&refresh=695f0892e5e991767835794
And the mg995r :below

As @"Beau Schwabe" said in another thread this should be a drop in.
Any ideas would be appreciated.
Code: below.
Changed pins no go
Tested voltage and it is 5 vdc.
Does te MG ned 5 volts at the signal??
I am using a Prop chip to run thishttps://duino4projects.com/open-source-robotic-arm-for-all-purposes/ , which uses an Arduino and I know that the signal there is 5 vdc.
Martin
Finally got the servos to work Discovered the pca9685 Adafruit. Actually works.